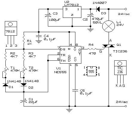
FUNZIONAMENTO:
Il condensatore C1 si può caricare
attraverso il ramo di T2 e scaricare attraverso il ramo T1; pertanto con i
trimmer T1 e T2 si potrà regolare il tempo OFF e il tempo ON della lampada.
Durante la carica di C1 fino a quando la tensione sul condensatore non
raggiunge gli 8V, l'uscita del 555 pin 3 rimane a circa 12V così da tenere
innescato il TRIAC - Q1 con una corrente di gate di circa 12/0,470 = 25 mA e di
conseguenza la lampada sarà accesa. Al raggiungimento degli 8V su C1 l'uscita
pin 3 va a 0V disinnescando Q1 e spegnendo la lampada L1. Comincia la scarica
di C1 attraverso D1,T1, R2 e il pin 7 che, da normalmente open-colecctor, passa
a livello di massa 0V. Quando la tensione su C1 scende a livello di 4V l'uscita
pin 3 ricommuta verso +12V e riaccende la L1. Il pin 7 ritorna in condizione di
open-colecctor e ricomincia così una nuova carica di C1 attraverso D2,T2,R3,
R1. Il tempo minimo é poco meno di un decimo di secondo e il tempo massimo poco
più di 7 secondi. Si consiglia l'uso di trimmer multi-giri per una miglior
regolazione dei tempi desiderati.
